全景网络出售国家领导人肖像:没版权不妨碍卖钱
国家领导人肖像被出售牟利 全景网络:没版权不妨碍卖钱
在4月10日人类首张黑洞照片公布之后不久,有媒体查询发现该照片也存于在视觉中国(28.000, 0.82, 3.02%)图库中,引发媒体和网民讨伐:视觉中国要与全人类作对吗?有网友戏称:“视觉中国准备靠黑洞照片大捞一笔。”
《每日经济新闻》记者发现,同类图片平台“全景”更是将国旗、党旗、党徽照片及众多前国家领导人的肖像等进行售卖,并且没有取得肖像权或所有物权授权。

“全景”上销售的众多肖像照片
全景网络在新三板挂牌,其商业模式被质疑为“套路营销”,自媒体大号们更称其为原告狂魔。
全景网络出售国旗、党旗、党徽照片及伟人肖像
10日晚9点07分,人类历史上首张黑洞照片公布后不久,人们发现,在视觉中国网站上,这张黑洞图片已经被列入视觉中国的“编辑图片”进行售卖。一时间,视觉中国被推上舆论风口浪尖。
展开剩余88%
黑洞照片的事儿还没结束,人们发现,在视觉中国网站上,国旗和国徽也被打上了版权水印。共青团中央微博怒怼:国旗、国徽的版权也是贵公司的?
但大家并不知道,另一个同类网站,在新三板挂牌的公众公司——全景网络旗下的“全景”平台,不仅将国旗、党旗、党徽图案进行售卖,并且将多位前国家领导人的肖像等图片进行售卖。该平台的运营方为北京全景视觉网络科技股份有限公司,股票代码834877,股票简称全景网络。
难道全景网络对党徽党旗设计样式进行了重新设计、拥有版权吗?如此多的前国家领导人肖像为何能成为其销售牟利的对象?
对此,也有网友戏称:全景网络这是要与全中国人作对吗?
以下图片均来自“全景”平台出售页面截图:
![]() |
![]() |
![]() |
![]() |
![]() |
![]() |
![]() |
《每日经济新闻》发现,“全景”网站上面国旗、党旗、伟人肖像等图片信息当中的授权许可,明确写着“未取得模特肖像权或所有物权授权”或“未知’,但仍可在线支付,“标准授权”价格从200-1000元不等,“完整授权”有1500元、3000元两种价格。
每日经济新闻记者致电全景网络,工作人员告诉记者,网站当中只要可以在线支付的图片,都是可以购买的。该工作人员进一步表示,只要网站上能够正常售卖的图片,全景网络都是有版权的。这样的说法明显与网站标示自相矛盾。
律师:销售国家领导人肖像 全景网络涉嫌违法
对此,北京京师律师事务所律师王辉表示,国旗、国徽等创作于1949年前后,应该属于集体创作结果。正常情况下,带有国家象征性质的作品,不可能将版权转售给商业性质的网站。
显然,国旗、党旗、前国家领导人肖像等图片,全景网络并没有版权,却挂在网站上售卖。对此,全景工作人员含糊地表示,付费是因为要图片的使用权,在任何一个网站购买图片都是要付费的。
在记者追问之下,该工作人员承认,伟人肖像之类图片全景网络并没有版权。
但在“全景”页面下方的版权声明中却宣称:本网站所有图片及影视素材均由本公司或人授权发布。
![]() |
王辉表示,全景网络没有照片的所有权,是没有资格进行销售的。
王辉进一步表示,在没有所有权的情况下进行销售,是违法行为,表现在三个方面:第一,非法牟利;第二,侵犯了真正拥有版权人的权益;第三,使出钱购买版权的人权益受到了侵犯。购买者从没有版权的人手里买到的版权是无效的,真正拥有版权的人如果起诉,是可以告赢的。
视觉中国、全景网络等商业模式被质疑
去年7月3日,微博认证经纬中国创始管理合伙人张颖发文批视觉中国,称其有组织地大范围搜索未授权疏忽使用他们图片的各种企业,然后漫天开价的要求巨额赔偿,通常一个小疏忽一张图片也不接受删除,直接索取几十万人民币的天价赔偿,要挟企业签年度合同。
张颖认为,侵权确实不应该,但这种漫天要价的商业模式更不应该,现在还变成了这家公司的核心商业模式,也是好笑了。
![]() |
自媒体蓝鲸传媒称,视觉中国被质疑“钓鱼维权”,自媒体人被告侵权也只能吃哑巴亏。
![]() |
据北京商报报道,外界认为,视觉中国存在“维权——诉讼——和解——签约”的“勒索式商业模式”。对于网友所说的钓鱼维权模式,视觉中国方面进行了否认。对于张颖的“勒索”指责,视觉中国表示,“我们不可能去敲诈勒索。我们是一个商业公司,你跟我合作签署合同,我给你提供优质服务,就此而已”。
同时,北京商报报道,全景网络等也是图片“维权”大户。
也有自媒体“ 金融街(9.170, -0.10, -1.08%)侦探”吐槽全景网络“套路自媒体”,对自媒体进行1万元一张的图片维权。
![]() |
自己侵权了,被追讨版权费也是应该,自媒体有啥可抱怨呢?
“金融街侦探”说,“主要是价格不合理,有敲诈勒索嫌疑。”
而“全景”官网上显示的图片售价一般为200-3000元之间,套餐则是10张600元。
![]() |
上图为“全景”网页截图
而真正让自媒体大号们愤怒的是,他们认为全景网络“套路营销”使他们中招,因为全景网络多次宣传过非商业用途使用图片免费,且“全景”上的照片是可以免费下载的。但是如果自媒体的微信公众号一旦真的使用了其图片,那么就是“一张图片1万”起诉你。至于什么是非商业用图,全景网络说了算!
全景网络不仅在2017年报中宣称全面免费开放个人和企业非商业用图,还发布了专门的免费开放非商业用图公告。
![]() |
截图据全景网络2017年报页面
![]() |
截图据全景网络公告
全景网络这个公告,宣称免费开放非商业用图,但什么算商业用图,却不做定义。
那么,“全景”官网上,是否有在醒目位置对免费使用图片的范围有界定呢?在其网站上,无论是下载页面,还是首页,均无醒目提示,下载过程中也无任何提示,一键直接下载成功。在网站下方的常见问题处,点开常见问题,再点下拉菜单“图片版权相关-关于小样图下载和使用里面,提示有小样图使用授权合约,在合约中有小样使用的范围界定,一般用户很难找到。而小样图使用授权合约,为什么不在免费公告内明确?这样的免费使用宣传,是不是在钓鱼呢?看看全景网络后面的行为您就有自己的判断。
根据厦门市中级人民法院一份民事判决书显示,某公司在其微信公众号“南方财富网SOUTHMONEY”中擅自使用全景视觉公司享有著作权的编号为1E-01206的作品作为文章用图,全景网络向该公司索赔侵权赔偿金及其他费用共计1万元。最后,法院一审判决图片使用方赔偿经济损失(含合理费用)1500元。
据天眼查统计信息显示,截至目前,全景网络的开庭公告多达1870次:
![]() |
截图据天眼查
全景网络是为了版权行业的未来,还是为了背后的“生意经”?
全景网络在2017年的公司年报里公开讲道,为了开展维权式营销组成新团队,比上年员工增加了62人,由此导致人员、房屋租赁等营业总成本增加6.09%。
![]() |
要知道全景网络当年员工总计才195人,维权营销团队人数就占了这么大比例,难怪其在2017年报中公然称,新组建法务维权团队,拓展了“维权式营销模式”,业务重心也同时发生了转移。可见对这一新模式给予厚望。
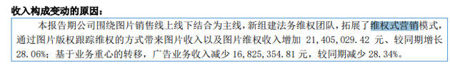
当然,“维权式营销模式”立刻带来了丰厚的回报,财报显示图片维权收入增加了2100多万。
![]() |
截图来自全景网络2017年报
俞敏洪等为全景网络股东 去年亏损严重
根据计划,视觉中国4月12日将有3.88亿股限售股上市流通,约合解禁市值约百亿,占公司总股本比例的55.39%。处于风口浪尖的视觉中国,股价会怎么走?
而全景网络至今没有发布2018年年报。根据其2018年报快报摘要,去年利润总额为亏损4700多万,同比下降2184.87%。
![]() |
图据全景网络2018年年度业绩快报公告
据“全景”官网介绍,该公司股东有新东方创始人俞敏洪、高德地图董事长侯军、易车公司创始人李斌等。
![]() |
截图据“全景”官网




















